
资料内容:
1. 基本用法&快捷键
Debug调试的功能主要对应着图一中4和5两组按钮:
1. 首先说第一组按钮,共8个按钮,从左到右依次如下:
Show Execution Point (Alt + F10):如果你的光标在其它行或其它页面,点击这个按钮可跳转到当
前代码执行的行。
Step Over (F8):步过,一行一行地往下走,如果这一行上有方法不会进入方法。
Step Into (F7):步入,如果当前行有方法,可以进入方法内部,一般用于进入自定义方法内,不
会进入官方类库的方法,如第25行的put方法。
Force Step Into (Alt + Shift + F7):强制步入,能进入任何方法,查看底层源码的时候可以用这个
进入官方类库的方法。
Step Out (Shift + F8):步出,从步入的方法内退出到方法调用处,此时方法已执行完毕,只是还
没有完成赋值。
Drop Frame (默认无):回退断点,后面章节详细说明。
Run to Cursor (Alt + F9):运行到光标处,你可以将光标定位到你需要查看的那一行,然后使用这
个功能,代码会运行至光标行,而不需要打断点。
Evaluate Expression (Alt + F8):计算表达式,后面章节详细说明。
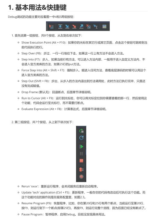
2. 第二组按钮,共7个按钮,从上到下依次如下
Rerun 'xxxx':重新运行程序,会关闭服务后重新启动程序。
Update 'tech' application (Ctrl + F5):更新程序,一般在你的代码有改动后可执行这个功能。而
这个功能对应的操作则是在服务配置里,如图2.3。
Resume Program (F9):恢复程序,比如,你在第20行和25行有两个断点,当前运行至第20行,
按F9,则运行到下一个断点(即第25行),再按F9,则运行完整个流程,因为后面已经没有断点了。
Pause Program:暂停程序,启用Debug。目前没发现具体用法。
Stop 'xxx' (Ctrl + F2):连续按两下,关闭程序。有时候你会发现关闭服务再启动时,报端口被占
用,这是因为没完全关闭服务的原因,你就需要查杀所有JVM进程了。
View Breakpoints (Ctrl + Shift + F8):查看所有断点,后面章节会涉及到。
Mute Breakpoints:选择这个后,所有断点变为灰色,断点失效,按F9则可以直接运行完程序。
再次点击,断点变为红色,有效。如果只想使某一个断点失效,可以在断点上右键取消Enabled,
则该行断点失效。