
资料内容:
正则表达式由普通字符和元字符组成. 普通字符包含大小写字母, 数字. 在匹配普通字符的时候我们
直接写就可以了. 比如"abc" 匹配的就是"abc". 我们如果用python也可以实现相同的效果. 所以普通字
符没什么好说的. 重点在元字符上.
元字符: 元字符才是正则表达式的灵魂. 元字符中的内容太多了, 在这里我们只介绍一些常用的. 可
以匹配单一文字符号的
1. 字符组
字符组很简单用[]括起来. 在[]中出现的内容会被匹配. 例如:[abc] 匹配a或b或c
如果字符组中的内容过多还可以使用- , 例如: [a-z] 匹配a到z之间的所有字母 [0-9]匹配所有阿
拉伯数字
思考: [a-zA-Z0-9]匹配的是什么?
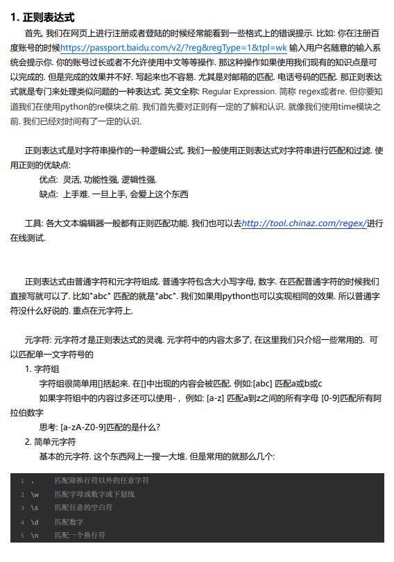
2. 简单元字符
基本的元字符. 这个东西网上一搜一大堆. 但是常用的就那么几个: