
资料内容:
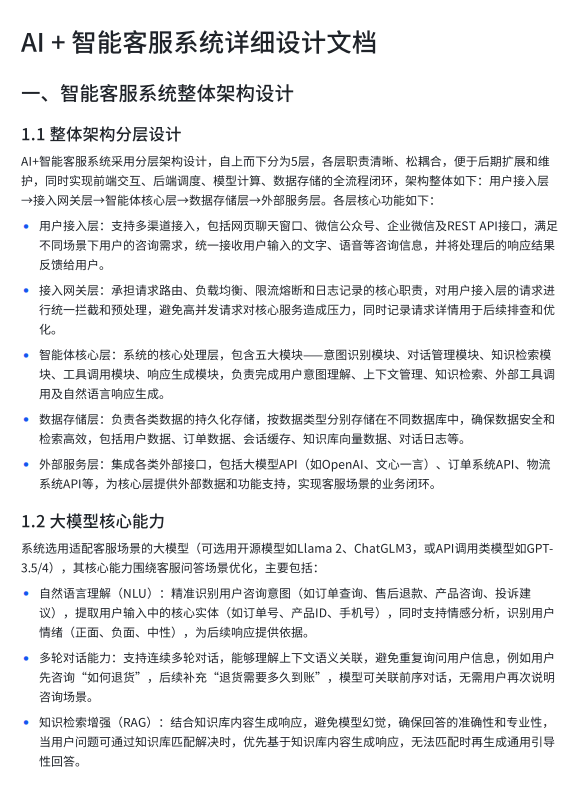
⼀、智能客服系统整体架构设计
1.1 整体架构分层设计
AI+智能客服系统采⽤分层架构设计,⾃上⽽下分为5层,各层职责清晰、松耦合,便于后期扩展和维
护,同时实现前端交互、后端调度、模型计算、数据存储的全流程闭环,架构整体如下:⽤⼾接⼊层
→接⼊⽹关层→智能体核⼼层→数据存储层→外部服务层。各层核⼼功能如下:
•
⽤⼾接⼊层:⽀持多渠道接⼊,包括⽹⻚聊天窗⼝、微信公众号、企业微信及REST API接⼝,满⾜
不同场景下⽤⼾的咨询需求,统⼀接收⽤⼾输⼊的⽂字、语⾳等咨询信息,并将处理后的响应结果
反馈给⽤⼾。
•
接⼊⽹关层:承担请求路由、负载均衡、限流熔断和⽇志记录的核⼼职责,对⽤⼾接⼊层的请求进
⾏统⼀拦截和预处理,避免⾼并发请求对核⼼服务造成压⼒,同时记录请求详情⽤于后续排查和优
化。
•
智能体核⼼层:系统的核⼼处理层,包含五⼤模块⸺意图识别模块、对话管理模块、知识检索模
块、⼯具调⽤模块、响应⽣成模块,负责完成⽤⼾意图理解、上下⽂管理、知识检索、外部⼯具调
⽤及⾃然语⾔响应⽣成。
•
数据存储层:负责各类数据的持久化存储,按数据类型分别存储在不同数据库中,确保数据安全和
检索⾼效,包括⽤⼾数据、订单数据、会话缓存、知识库向量数据、对话⽇志等。
•
外部服务层:集成各类外部接⼝,包括⼤模型API(如OpenAI、⽂⼼⼀⾔)、订单系统API、物流
系统API等,为核⼼层提供外部数据和功能⽀持,实现客服场景的业务闭环。
1.2 ⼤模型核⼼能⼒
系统选⽤适配客服场景的⼤模型(可选⽤开源模型如Llama 2、ChatGLM3,或API调⽤类模型如GPT-
3.5/4),其核⼼能⼒围绕客服问答场景优化,主要包括:
•
⾃然语⾔理解(NLU):精准识别⽤⼾咨询意图(如订单查询、售后退款、产品咨询、投诉建
议),提取⽤⼾输⼊中的核⼼实体(如订单号、产品ID、⼿机号),同时⽀持情感分析,识别⽤⼾
情绪(正⾯、负⾯、中性),为后续响应提供依据。
•
多轮对话能⼒:⽀持连续多轮对话,能够理解上下⽂语义关联,避免重复询问⽤⼾信息,例如⽤⼾
先咨询“如何退货”,后续补充“退货需要多久到账”,模型可关联前序对话,⽆需⽤⼾再次说明
咨询场景。
•
知识检索增强(RAG):结合知识库内容⽣成响应,避免模型幻觉,确保回答的准确性和专业性,
当⽤⼾问题可通过知识库匹配解决时,优先基于知识库内容⽣成响应,⽆法匹配时再⽣成通⽤引导
性回答。•
响应⽣成与优化:⽣成简洁、易懂、贴合客服场景的⾃然语⾔响应,避免过于技术化的表述;同时
⽀持响应模板适配,针对⾼频问题(如订单查询、物流咨询)可快速调⽤模板⽣成标准化回答,提
升响应速度。
•
⼯具调⽤能⼒:可集成外部业务系统API,实现订单查询、物流跟踪、退换货处理等业务操作,⽆
需⼈⼯介⼊即可完成⽤⼾的核⼼咨询需求。